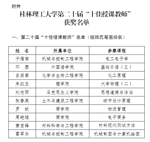
7月15日,我校教务处(教师教学发展中心)根据《关于开展学校第二十届“十佳授课教师”评选活动的通知》要求,经各教学单位预赛选拔、学校决赛、专家评议,公布了学校第二十届“十佳授课教师”教学竞赛获奖名单。我院于雁南、雷军乐老师获得学校第二十届“十佳授课教师”荣誉称号,学院获得优秀组织奖。
该赛项每两年举办一次,评选分现场教学竞赛、专家随堂听课以及学生评教3个环节。我院领导高度重视本次教学竞赛,赛前多次对参赛教师的教学设计及课堂教学等提出优化整改意见。在学院领导的悉心指导及参赛教师的共同努力下,我院2位参赛教师全部获奖。
本次教学竞赛充分展示了我院参赛教师扎实过硬的教学基本功、良好的教学风貌和精湛的教学技艺,对激发我院教师更新教育理念、钻研教学业务、提高教学能力、提升整体素质起到重要的示范带动作用。

